Useful Contacts
What is Early Help? Early Help includes help provided in both early childhood and early in the development of a problem. Early Help is available to children and young people of all ages from pre-birth up to the age of 18, and up to the age of 25 where young people have special educational needs or disability.
cornwall.gov.uk/earlyhelphub
01872 322277
earlyhelphub@cornwall.gov.uk
The Family Information Service is a service provided in Cornwall to bring together a wealth of information for parents and professionals alike, about what is available to support families in Cornwall. It is a great starting point for finding out extra information on the services we work with as a school, as well as services provided for families. It has many useful links and contacts on the website. They are a very supportive team who are always happy to answer your questions, if it can’t be found on the website.
cornwallfisdirectory.org.uk
01872 323535
fis@cornwall.gov.uk
Special Educational Needs and/or Disabilities (SEND)
All children have a common entitlement to a broad balanced and enriched curriculum.
At St Barnabas Multi Academy Trust we:
- Identify children with SEND (Special Educational Needs and Disabilities) and ensure provision is made in accordance with the SEND Code of Practice
- Have an appointed SENDCo (Special Educational Needs and Disabilities Coordinator)
- Ensure that teaching is inclusive and support practices are embedded throughout the Trust
- Ensure that all teachers understand that they are leader of SEND in their classroom
- Plan for transitions across all Key Stages
Policy and Procedures
We ensure all policies and procedures in respect to Special Educational Needs and Disabilities are up to date and in line with the SEND code of practice . The policies are accessible to all staff through our Smartlog system. Policies and procedures are reviewed and revised by the Trust Inclusion Lead on a regular basis and ratified by the Board of Directors.
Trust Inclusion Team

Claire Chapman
SENDCo

Louise Collins
SENDCo

Rebecca McHale
SENDCo

Michaela Morfey
SENDCo

Jemma Shields
SENDCo
What We Do
We use the Cornwall Local Area Partnership plan to inform improvement in SEND support.
- Agency Liaison & Follow-Up: We actively contact external agencies to monitor and chase waiting times, with a specific focus on EHCP (Education, Health and Care Plan) timelines.
- Local Authority Partnership: We collaborate directly with the Local Authority Link Officer to feedback on waiting time issues and establish actionable next steps.
- Family Communication: We maintain close contact with families, ensuring they are consistently updated on the status of their referrals and applications.
- Data-Driven Strategy: As a Trust, we analyse SEND data exclusively to identify gaps and determine the specific resources required to support our children.
- Resource Deployment: We make decisions on support resources and deploy them centrally, working in partnership with Heads of Schools and Hub Leaders to ensure effective implementation.
Additional Support
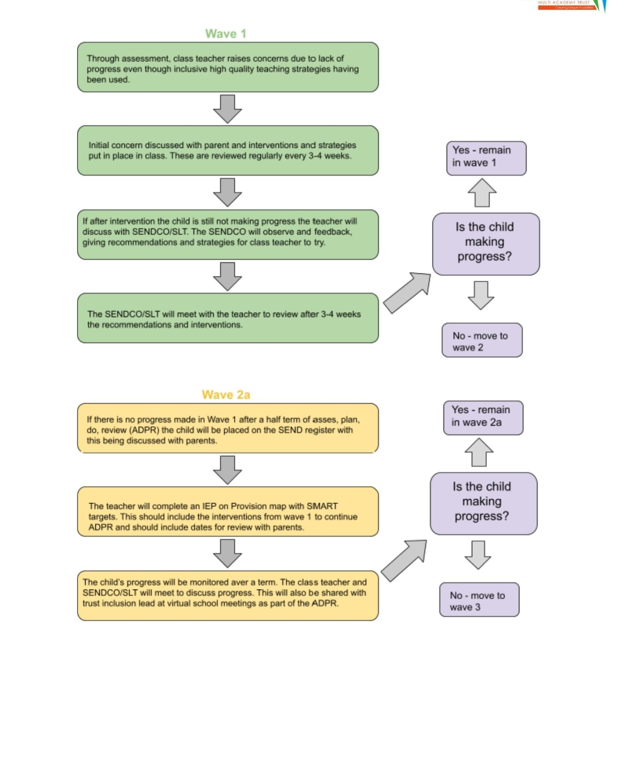
For children not meeting the expected standard there is additional support available. Please see St Barnabas Trust graduated response below


Cornwall’s SEND Local Offer describes the provision that is available for children and young people with Special Educational Needs and Disabilities (SEND) and their families.
Cornwall’s SEND Local Offer website helps families by gathering in one place, the information that they need to know in order to make informed choices about the support they receive.